思想政治理论教研部
   
站内搜索:
  通知公告
   
教务教学
当前位置: 学院首页>>教育教学>>教务教学>>正文
bat365在线官方网站在河南省高校思政课优秀课程资源评选中荣获佳绩
2025-01-23 18:09   审核人:

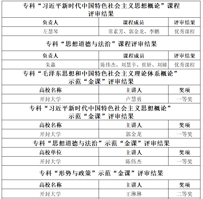
近日,河南省教育厅办公室下发了《关于公布河南省高校思政课优秀课程资源评选结果的通知》,我校马克思主义学院申报的2门课程获批优秀课程,申报的4门示范 “金课”分获 一等奖3项、二等奖1项。

近几年,马克思主义学院持续深化思政课内涵建设,在此次项目申报中,学院教师积极备赛,精心筹备,深入钻研课程内容,不断探索创新教学方法,取得了优异成绩。

学院将以此次评选为契机,持续深耕课程建设,深化思政课改革创新,优化课程内容,创新教学设计,打造更多示范课程与“金课”,不断提升思政课建设高质量发展。


关闭窗口
 
设为首页  |  加入收藏

bat365在线官方网站   版权所有