还在愁毕业找不到工作?应届毕业生复学后怎么求职?
都有哪些政策和渠道可以促进就业......
@2020毕业生们,
你们关注的这些问题有答案了!

5月9日
河南省2020高校毕业生就业政策新闻发布会举行
发布会上为毕业生解答了哪些疑问又有哪些建议
一起来看
1.疫情给2020届高校毕业就业带来不小的挑战,当前,我省高校毕业生就业状况如何?教育部于近日启动了“高校毕业生百日冲刺行动”,实施十大举措,请问河南教育系统下一步有哪些具体的做法?

省教育厅二级巡视员吕冰:谢谢您对毕业生就业工作的关心。高校毕业生是宝贵的人才资源。毕业生就业工作,中央关心、社会关注、群众关切。今年,我省共有普通高校毕业生66万人,较上年增加近5万人,总人数居全国首位,就业工作任务繁重。受经济下行压力和突发疫情等多种因素叠加影响,社会用工需求下滑,线下招聘活动停止,择业渠道受限,当前2020届毕业生签约率较往年同期有所下降。
疫情发生以来,我们始终把毕业生就业工作放在心上、扛在肩上:一是联合有关部门完善政策,拓宽渠道,特别是省政府办公厅刚刚出台的这份文件,推出18条“硬核”措施,向毕业生送出更多政策“红包”;二是创新“云双选”模式,积极举办医学卫生类、师范类以及“春季网络招聘月”“百校万岗”“分秒在线促就业”等分类别、分专题网络双选活动;三是开好就业“云课堂”,充分发挥省毕业生就业创业服务云平台功能,提供公益就业创业指导课程300余门、500多节、就业技能培训项目30类。各高校深入开展在线讲座、就业指导微课等,帮助毕业生做好就业准备。
按照教育部等部门的要求,我省已经于五月初同步全面启动了2020届普通高校毕业生就业“百日冲刺行动”。接下来,我省教育系统还将采取一系列措施,千方百计促进毕业生顺利就业。
一是形成合力。省教育厅联合14个省直部门启动实施全省2020年高校毕业生“新时代·新梦想”就业创业公益帮扶行动,将陆续开展一大批分行业、分类别的网上双选以及就业创业实践活动;各高校也将根据疫情防控形势,在确保安全的前提下,积极举办小型专题对接活动,搭建专业化、常态化、便利化的全天候不断线信息交流平台。
二是强化引导。积极组织学生参加“选调生计划”“农村义务教育阶段学校教师特设岗位计划”“三支一扶计划”“医学院校毕业生特招计划”“大学生志愿服务西部计划”“大学生志愿服务贫困县计划”等基层就业项目。鼓励高校毕业生应征入伍,积极投身国防建设。
三是扩大招生。我省积极争取国家招生计划,其中全日制研究生招生规模扩大20%以上,专升本招生计划占应届普通专科毕业生人数的比例扩大到15%以上,努力为毕业生求学深造提供尽可能多的机会。同时,扩大的招生计划重点向推动产业转型升级和民生改善的领域倾斜,向电子信息类、预防医学、养老服务管理等社会需求旺、就业前景好的专业倾斜。
四是重点帮扶。邀请有关部门、行业、高校专家,组织开展全省高校毕业生就业指导网上直播活动。特别是针对家庭贫困、少数民族、身体残疾、退役大学生士兵、湖北籍毕业生等特殊群体,在举办专场双选活动的同时,实行“一生一策”动态管理和“一对一”帮扶机制。
当前正是毕业生求职择业的关键时期,我们将继续发扬毕业生就业工作四千精神,想尽千方百计拓渠道,走遍千山万水找岗位,吃尽千辛万苦建平台,道尽千言万语做指导,带着对毕业生的深厚感情,努力将失去的时间夺回来,促进毕业生顺利毕业、尽早就业,确保高校毕业生就业水平总体稳定。
谢谢大家!
2.相比以往,今年高校毕业生返校复学至毕业离校这段时间,可以说是毕业生求职择业最为关键、最为珍贵的黄金时期,请问您对2020届毕业生复学后求职择业有什么指导建议?

省教育厅学生工作处处长、一级调研员李培俊:谢谢你的提问。高校毕业生就业,一头连着家庭的期盼,一头连着社会的稳定,是就业工作的重中之重。今年,受突发疫情影响,整体就业形势更加严峻。为全力做好2020届毕业生就业工作,党和政府以更大决心、更强力度、更实举措对冲疫情影响,取得了扎实成效。当前,全国经济社会运行在常态化疫情防控中逐步趋于正常,生产生活秩序加快恢复,高校复学复课有序推进,广大毕业生也要积极准备、主动出击,尽早实现就业。借此机会,我想提几点建议,供广大毕业生朋友在求职择业过程中参考:
一是要坚定信心,用足用活政策。当前疫情冲击主要是短期影响,从中长期看,对我国整体就业形势和大学生就业的影响是有限的。特别是随着疫情防控工作从应急状态转为常态化,企业复工复产率不断提升,对高校毕业生的需求量将逐步提高,加上各级各类“硬核”政策措施落地发力、各高校就业指导服务举措更加精准,这些都将助力毕业生顺利就业。希望广大毕业生理性面对当前压力,及时了解并掌握各级各类促就业的政策措施,在激烈的市场竞争中寻找机遇。
二是要审时度势,明确就业目标。“明者因时而变,知者随世而制”。随着我国经济发展进入新常态,广大毕业生身处这样的大势,在求职择业过程中要“大处着眼、小处着手”:“大处着眼”就是要预估5年甚至10年后的职业发展,以及这种发展需要的新知识和新技能;“小处着手”就是要紧密结合自身性格、兴趣、特长,主动适应新行业、新业态、新职业、新岗位,合理确立职业发展目标,及早做好就业准备。
三是要积极行动,主动求职择业。广大毕业生要学会眼观六路,及时关注河南省毕业生就业信息网、学校就业信息发布平台等,有效收集岗位信息;要学会耳听八方,保持与家人、老师和同学朋友的互动交流,倾听不同就业意见;要学会打主动仗,不等不靠,以扎实有力的行动掌握求职就业的主动权,尽快落实人生的第一份工作。同时,要学会保护自己,时刻警惕招聘陷阱、就业欺诈等,用法律维护合法权益。
四是要转变观念,到国家最需要的地方。习近平总书记指出,青年的人生目标会有不同,职业选择也有差异,但只有把自己的小我融入祖国的大我、人民的大我之中,与时代同步伐、与人民共命运,才能更好实现人生价值、升华人生境界。希望毕业生树立先就业后择业的就业观,将个人前途、成长成才与国家命运同频共振,积极到国家急需的岗位和领域建功立业,为中原更加出彩、决胜全面建成小康社会贡献自己的智慧和力量!
最后预祝广大毕业生收获满意的offer,在疫情大考、时代大考和人生大考中交出合格的青春答卷。
谢谢大家!
3.南是全国兵员大省,素有崇军尚武、爱国拥军的光荣传统,请问一下在激励大学生参军入伍方面有哪些政策措施?

省军区动员局副局长、省人民政府征兵办公室常务副主任陈永振:感谢记者朋友提出的这个问题,也感谢你对征兵工作的关心支持!
征集大学生入伍是强国兴军的基础工程、人才工程。为鼓励更多大学生青年携笔从戎、参军报国,近年来,国家、军队和我省,以及各地市、各高校先后制定出台了一系列激励政策措施。集中体现在5个方面:
一是优先征集方面。实行大学生优先报名应征、优先体检政考、优先审批定兵、优先安排使用“四优先”征集政策。今年,仍将以大学生为重点征集对象,男性大学生体检政考合格一个批准入伍一个。
二是部队发展方面。应征入伍的在校大学生和全日制大专毕业生可以报考军队院校、保送军校;参加全国统一高考,取得全日制本科学历和学士学位的毕业生、取得全日制研究生学历的毕业生可以直接提干;具有全日制大专以上学历的优先选取士官。
三是复学升学方面。入伍在校大学生服役期间保留学籍,退役后2年内允许复学或者入学,退役后免修军事技能,符合条件的可转入本校其他专业学习。高职(专科)在校生入伍经历可作为毕业实习经历。设立退役大学生士兵硕士研究生、普通本科专升本专项招生计划,不报考专项计划的本科生在完成学业后3年内还享受笔试加10分,同等条件下优先录取的政策。具有高职(专科)学历的毕业生,退役后免试入读成人本科,荣立三等功以上奖励的免试入读普通本科。高校在校生服兵役情况纳入推免生遴选指标体系,荣立二等功及以上的符合研究生报名条件的可免初试推荐攻读硕士研究生。
四是退役就业方面。入伍高校毕业生士兵退役后1年内,可视同当年的应届毕业生,向原就读高校再次申请办理就业报到手续。可参加户籍所在地省级毕业生就业指导机构、原毕业高校就业招聘会,享受就业信息、重点推荐、就业指导等服务。
为支持退役大学生士兵就业,我省出台了不少硬性措施,如:在公务员考录、政法干警招录时,安排一定比例用于定向招录退役大学生士兵;退役大学生士兵参加省、市事业单位公开招聘的,笔试总分加5分;参加县级、乡镇各类事业单位公开招聘的,笔试总分加10分,同等条件下优先聘用。专职人民武装干部职务出现空缺时,主要从退役大学生士兵中单独组织招录。国有企业招工时,安排不低于20%的比例用于定向招录退役大学生士兵。
五是经济补助方面。除享受义务兵津贴费、家庭优待金、退役金、退伍费等正常经济补助之外,对大学生在校期间缴纳的学费或获得的国家助学贷款进行补偿代偿,退役后复学或入学的实行学费减免,本、专科生每人每年最高8000元,硕士研究生每人每年最高12000元。对在校就读学习期间征集入伍的大学生(含应届毕业生)省政府一次性给予5000元的生活费补助,各地在此基础上还给予补助。对自愿到西藏、新疆等艰苦地区服役的还将给予专项奖励。
同时,我省各地市、各高校为鼓励大学生参军入伍,也相继制定出台了配套激励政策。由于时间关系,我就不再一一介绍,请大家关注省政府征兵办公室微信公众号“河南征兵”,详细了解相关情况。
最后,我想借这个机会,向大学生朋友们送上几句话。青春是用来奋斗的,我们的青春不仅有诗和远方,更要有责任和担当,只有顽强拼搏、无私奉献的青春,才值得铭记和回忆。部队是所大学校、大熔炉,也是个大舞台、大天地,国防和军队现代化建设给我们施展才华、实现价值提供了无限可能,希望大家不负时代召唤,踊跃报名参军,在火热军营中放飞青春梦想、收获精彩人生!
谢谢大家!
相关新闻:
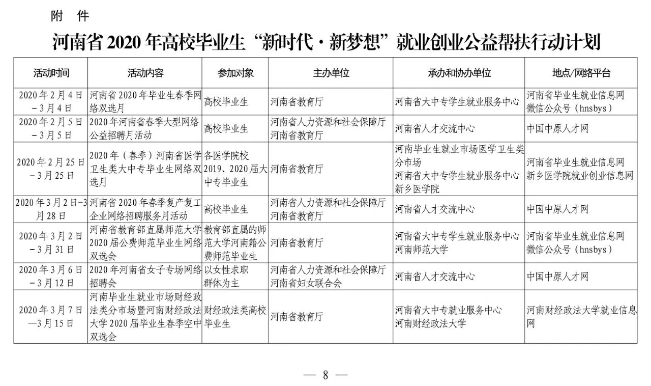
为落实教育部等六部门2020届普通高校毕业生就业“百日冲刺”行动,最大限度降低新冠肺炎疫情对高校毕业生就业的影响,省教育厅、省发展和改革委员会、省工业和信息化厅、省财政厅、省人力资源和社会保障厅、省文化和旅游厅、省退役军人事务厅、省人民政府国有资产监督管理委员会、省军区动员局、共青团河南省委员会、省妇女联合会、省残疾人联合会、省工商业联合会、国家开发银行河南省分行14部门于近日联合下文,共同实施“河南省2020年高校毕业生‘新时代·新梦想’就业创业公益帮扶行动”。
“一生一策”、线上线下双选交流平台
本次活动主要面向我省2020年高校毕业生,特别是家庭贫困毕业生、残疾毕业生、少数民族毕业生、退役大学生士兵、湖北籍毕业生等特殊群体,实行“一生一策”动态管理,通过开展线上线下相结合的公益培训、专场送岗、创业大赛等帮扶活动,为毕业生就业搭建专业化、常态化、便利化的线上线下双选交流平台。针对创业的大学生开展优秀创新创业项目评选等系列实践活动,营造有利于促进就业创业的良好氛围,帮助毕业生尽快实现就业创业。
今年我省高校毕业生人数66万人,再次位居全国第一,受经济下行压力和新冠肺炎疫情叠加的影响,传统行业吸纳毕业生能力较往年有所下降,各类线下双选会暂停举办,毕业生求职、招聘、面试、签约周期延长,高校毕业生求职困难增多,就业压力进一步增大。省教育厅等部门及时调整思路,加强工作协调,发挥各自优势,动员协调本行业、本系统所属单位积极吸纳毕业生就业,形成部门衔接、资源共享、通力合作的工作机制。相关单位认真制订活动方案,为活动开展提供政策、资金、人员保障,同时发挥资源技术优势,共同推进毕业生就业创业。
多方平台齐帮扶
与往年相比,2020年高校毕业生“新时代·新梦想”就业创业公益帮扶行动将原计划中上半年举办的线下活动转改到线上举行,并结合毕业生求职的习惯,将启动时间也提前到春节期间。
同时通过河南省毕业生就业信息网(<http://hnbys.haedu.gov.cn>)、河南就业网(www.jiuye.gov.cn <http://www.jiuye.gov.cn>)、中国中原人才网(www.zyrc.com.cn <http://www.zyrc.com.cn>)、各普通高等学校毕业生就业信息网、河南高校就业创业新媒体矩阵、省大中专学生就业服务中心微信公众号等平台开辟就业创业指导网络课堂和最新政策宣传专区,为疫情期间毕业生求职创业答疑解惑,提供政策信息支持。
下半年,公益帮扶行动将根据疫情防控情况适时开展线下双选会、就业创业服务进校园等活动,具体活动安排可登陆河南省毕业生就业信息网和河南省大中专学生就业服务中心微信公众号查询。
河南省教育厅等十部门关于联合开展河南省2020年高校毕业生
‘新时代·新梦想’就业创业公益帮扶行动的通知

















