专项工作

专项工作

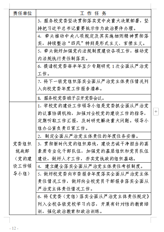
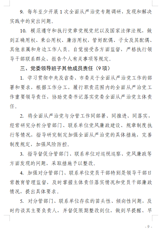
中共bat365在线官方网站委员会关于印发履行全面从严治党主体责任清单和落实全面从严治党主体责任重点任务分工的通知

作者:   时间:2025-07-18   来源:    点击数:

©2011 地址:中国 河南 开封 东京大道   邮编:475004  bat·365(在线)中国官方网站-登录入口 All Rights Reserverd