0371-23655963

党史学习教育
当前位置: 首页 > 党群工作 > 党史学习教育 > 正文

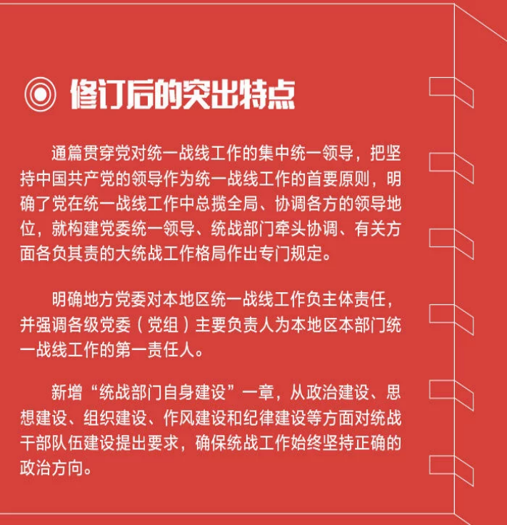
《中国共产党统一战线工作条例》八大修订亮点

2021年04月13日 18:44    来源:     作者:  浏览次数:

新修订的《中国共产党统一战线工作条例》要点速览

  相关信息

读取内容中,请等待...