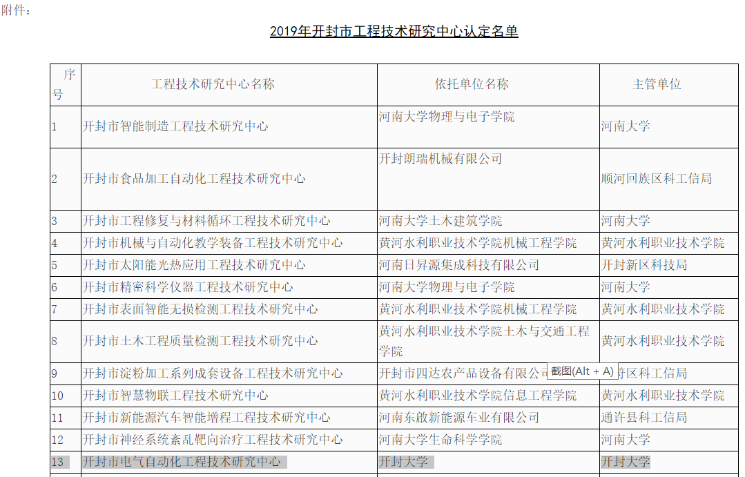
近日,从开封市科学技术局网站获悉,由我校电子电气工程学院副院长高明远教授主持申报的“开封市电气自动化工程技术研究中心
”获得立项建设。
电气自动化工程技术研究中心依托我校电子电气工程学院,将联合开封空分、新开电气、许继集团、万纳神核等企业,利用其行业优势,开展智能仪表、新能源控制装置、自动控制系统设计及研究,并进行电力系统自动化、工业电气自动化、智能制造、节能降耗等自动化新产品开发及推广新技术应用,通过成果转让、中试和小批量生产后辐射到企业实现产业化。
这是我校电子电气工程学院继河南省发改委项目获批后,科研创新平台建设取得的又一喜人成绩。我校将以工程技术研究中心建设为契机,进一步加强产学研合作,提升我校科研协同创新能力、科研成果转化、产业化能力,为科技服务地方经济发展作出贡献。
