bat365在线官方网站
学校主页
学院首页
学院概况
学院简介
现任领导
机构设置
师资队伍
学院师资
外聘师资
招生信息
专业设置
招生信息
委托培养
教学管理
技术服务
科研机构
阀门智能制造虚拟仿真实训基地
学术活动
行业信息
行业信息发布
行业培训
人才需求
阀门博物馆
阀门博物馆
展品征集
证书查询
联系我们
学院首页
>
通知公告
>
正文
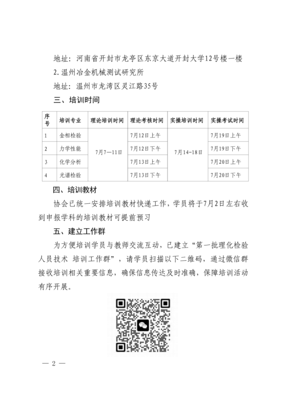
关于调整理化检验人员技术培训班相关安排的通知
发布时间:2025-07-02
文章来源:
浏览次数:
关闭
打印
责任编辑:阀门学院
友情链接
学院概况
学院简介
现任领导
机构设置
师资队伍
学院师资
外聘师资
招生信息
专业设置
招生信息
委托培养
教学管理
技术服务
科研机构
阀门智能制造虚拟仿真实训基地
学术活动
行业信息
行业信息发布
行业培训
人才需求
阀门博物馆
阀门博物馆
展品征集
证书查询
联系我们
北京市海淀区学院南路 北京市昌平区沙河高教园区
+86 010-123456789
admin@www.cufe.edu.com